Växtnäring från reningsverk

Våra verksamhetsområden

Vad gör vi

Läs mer om Ekobalans teknologier

Ekobalans kan hjälpa dig

Vi på EkoBalans är intresserade av din verksamhet – Boka ett möte med oss

Växtnäring från reningsverk

För  näringsåtervinning på reningsverk har EkoBalans utvecklat integrerade system där vi utgår från det befintliga reningsverket och bygger på med EkoBalans teknologier, eco:P, eco:N och eco:S. Har du ett reningsverk med bio-P? Då finns en speciell process för din verksamhet.

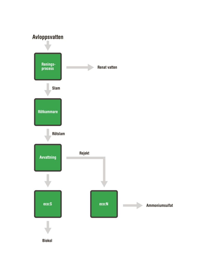
För reningsverk som saknar bio-P

Här avvattnar vi rötslammet och låter rejektet gå vidare till vår teknologi eco:N där kväve utvinns som ammoniumsulfat. Det avvattnade rötslammet gör vi slambiokol av med vår teknologi eco:S. 

Med avskild kväve och slambiokol  gör vi sedan attraktiva, sammansatta gödslings- och jordförbättringsprodukter. 

För reningsverk som har bio-P

Här avskiljer vi fosfor både ur rejekt från föravvattnat bioslam/överskottsslam och ur rejekt från rötat och avvattnat slam. Avloppsströmmen innehåller fortfarande värdefull växtnäring efter eco:P och därför  avskiljer vi även kväve i form av ammoniumsulfat med eco:NDet avvattnade rötslammet gör vi slambiokol av med hjälp av vår teknologi, eco:S.

I detta integrerade system kan vi återvinna nästan all fosfor i avloppsvattnet och mer än 50 procent av kvävet i slammet efter rötning. Med avskild fosfor, kväve och slambiokol  gör vi sedan attraktiva, sammansatta gödslings- och jordförbättringsprodukter. 

Kontakta oss

Är du intresserad av att veta mer om oss eller har några frågor eller funderingar? tveka inte att höra av er.